画像版 KS 221214 訴状改定版 久木元伸訴訟 春名茂裁判官に対する告訴状を受理しろ 作為給付請求事件 #久木元伸検事正 #春名茂裁判官 #春名茂法務省訟務局長
H191019国保税詐欺( 高橋努訴訟=>山本庸幸訴訟=>春名茂を刑事告訴=>久木元伸検事正が告訴状不受理=>久木元伸訴訟 )
Ⓢ YT 220519 訴追委員会 春名茂裁判官の件 #新藤義孝議員 #春名茂裁判官 #山本庸幸訴訟
https://marius.hatenablog.com/entry/2022/05/18/114115
Ⓢ HS 221122 不訴追決定通知 春名茂裁判官 新藤義孝議員
https://marius.hatenablog.com/entry/2022/11/25/095004
不訴追決定理由文言
<< 裁判官春名茂は令和4年9月1日検事任官となり、裁判官の身分を喪失したので、審査を打ち切る。 >>
************
https://note.com/thk6481/n/n986468dc8f3c
https://ameblo.jp/bml4557/entry-12779031475.html
*****************
KS 221214訴状改定版 01久木元伸訴訟 春名茂に対する告訴状不受理

KS 221214訴状改定版 02久木元伸訴訟 春名茂に対する告訴状不受理

KS 221214訴状改定版 03久木元伸訴訟 春名茂に対する告訴状不受理

************
KS 221214訴状改定版 04久木元伸訴訟 春名茂に対する告訴状不受理

KS 221214訴状改定版 05久木元伸訴訟 春名茂に対する告訴状不受理

KS 221214訴状改定版 06久木元伸訴訟 春名茂に対する告訴状不受理

****************
収入印紙 訴状(久木元伸被告)訂正版
壱万3千円
令和4年12月14日
東京地方裁判所民事部 御中
原告 印
〒343-0844 埼玉県越谷市大間野町1丁目 番 号
原告
送達場所 同上
電話 048-985-
FAX 048-985-
〒100-8903 東京都千代田区霞が関1丁目1番1号 東京地方検察庁内
被告 久木元伸
電話 03-3592-5611
作為給付請求事件
訴訟物の価額 160万円未満
ちょう用印紙額 1万3000円
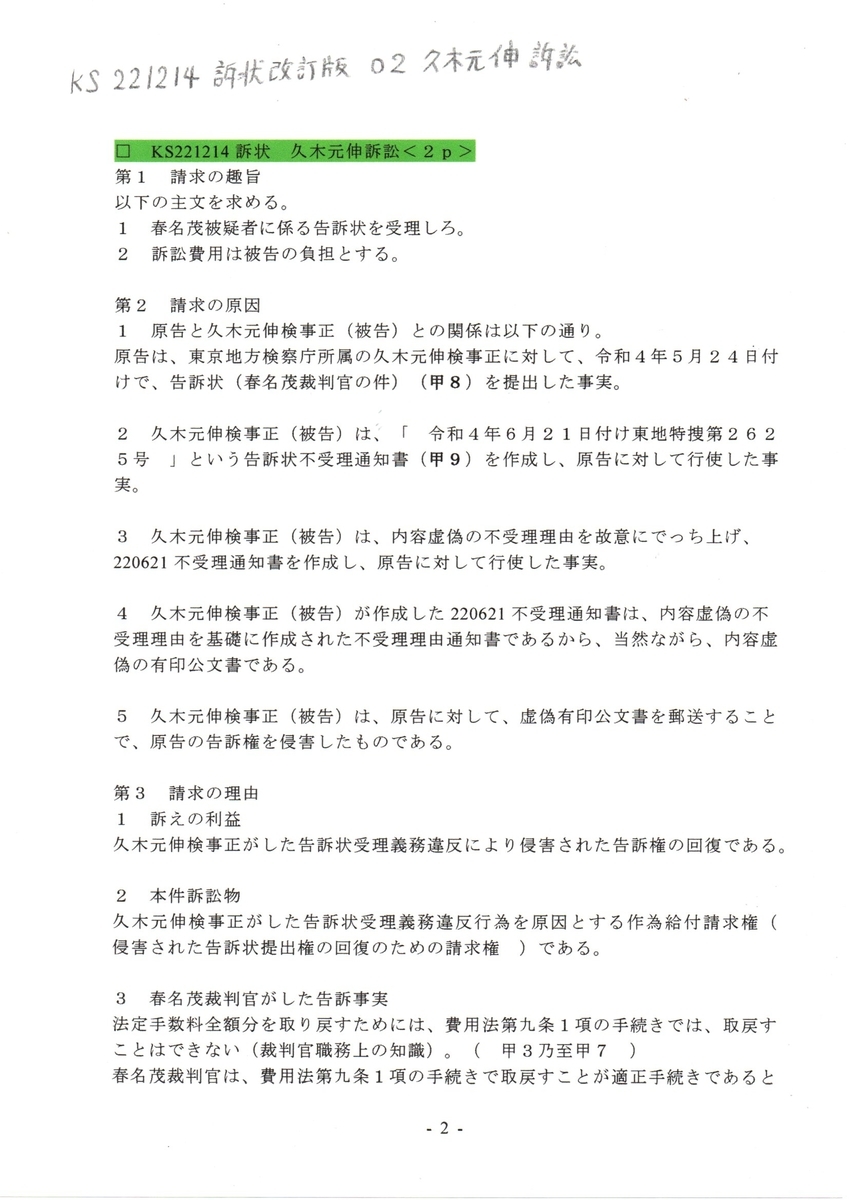
□ KS221214訴状 久木元伸訴訟<2p>
第1 請求の趣旨
以下の主文を求める。
1 春名茂被疑者に係る告訴状を受理しろ。
2 訴訟費用は被告の負担とする。
第2 請求の原因
1 原告と久木元伸検事正(被告)との関係は以下の通り。
原告は、東京地方検察庁所属の久木元伸検事正に対して、令和4年5月24日付けで、告訴状(春名茂裁判官の件)(甲8)を提出した事実。
2 久木元伸検事正(被告)は、「 令和4年6月21日付け東地特捜第2625号 」という告訴状不受理通知書(甲9)を作成し、原告に対して行使した事実。
3 久木元伸検事正(被告)は、内容虚偽の不受理理由を故意にでっち上げ、
220621不受理通知書を作成し、原告に対して行使した事実。
4 久木元伸検事正(被告)が作成した220621不受理通知書は、内容虚偽の不受理理由を基礎に作成された不受理理由通知書であるから、当然ながら、内容虚偽の有印公文書である。
5 久木元伸検事正(被告)は、原告に対して、虚偽有印公文書を郵送することで、原告の告訴権を侵害したものである。
第3 請求の理由
1 訴えの利益
久木元伸検事正がした告訴状受理義務違反により侵害された告訴権の回復である。
2 本件訴訟物
久木元伸検事正がした告訴状受理義務違反行為を原因とする作為給付請求権( 侵害された告訴状提出権の回復のための請求権 )である。
3 春名茂裁判官がした告訴事実
法定手数料全額分を取り戻すためには、費用法第九条1項の手続きでは、取戻すことはできない(裁判官職務上の知識)。( 甲3乃至甲7 )
春名茂裁判官は、費用法第九条1項の手続きで取戻すことが適正手続きであると判示して、請求却下決定をした( 甲2=YT220512春名茂判決書 )。
事件に使用する実体法の顕出・適用は裁判所の職権義務行為であること。
このことを都合良く利用し、故意に誤った法規定を適用した行為は、職権濫用である。
その結果、春名茂裁判官が職権乱用して作成したYT220512春名茂判決書を、 原告は強要された。
4 作為給付請求権発生原因事実は、久木元伸検事正がした告訴状受理義務違反行為である。
5 告訴状受理義務違反であることについては、告訴状不受理理由文言(甲9から証明できる。
告訴状不受理理由文言の内容と告訴状受理義務違反との関係は、共変関係である。
共変関係とは、告訴状不受理理由文言が内容虚偽であれば、告訴状受理義務違反であることとなる。
告訴状不受理理由文言が、内容虚偽であることが証明できれば、久木元伸検事正(被告)が告訴状受理義務違反をしたことが証明できる。
第4 久木元伸検事正が主張する告訴状不受理理由文言が内容虚偽であることの証明。
1 KS220621東地特捜第2625号告訴状不受理理由文言(甲9)は以下の通り。
Ⓢ YT 220621 告訴状不受理 春名茂の件 #久木元伸検事正 東地特捜第2625号令和4年6月21日
https://marius.hatenablog.com/entry/2022/06/29/092923
(8行目から)<< 告訴は、刑罰法規に該当する犯罪事実を捜査機関に申告して、犯人の処罰を求めるものですから、いつ、どこで、誰が、どのような方法で、何をし、いかなる結果が生じたかといった犯罪構成要件に該当する具体的な事実を具体的な証拠に基づいて特定していただく必要があります。
しかしながら、前記各書面では、犯罪構成要件に該当する具体的な事実が具体的な証拠に基づいて記載されていないため、告訴事実が十分に特定されているとは言えません。
以上の点を御検討いただくため、貴殿から提出された前記書面等は返戻いたします。
なお、告訴状の作成には、刑罰法規について一定程度の理解が必要ですので、弁護士等の法律実務家に相談されることも併せてご検討願います。 >>である。
=> 不受理理由を要約すると、「 告訴事実が特定できないこと 」である。
□ KS221214訴状 久木元伸訴訟<4p>5行目
第5 220524告訴状(春名茂裁判官の件)( 甲8 )では、告訴事実が特定できることの証明。
Ⓢ YT220524久木元伸検事正宛て告訴状 春名茂裁判官の件
https://ameblo.jp/bml4557/entry-12744095074.html
1 罪名の指摘
220512春名茂判決書(貼付書類)は、虚偽公文書作成等(刑法第156条)及び虚偽公文書行使等(刑法第158条)に該当する文書である( YT220524告訴状<1p>14行目から)。
2 告訴事実の摘示
<< □ YT220524告訴状<3p>8行目から >>
<< (3) 220512春名茂判決書の判示内容とその違法の証明
① 「 YT 220420 訴状 山本庸幸訴訟 不当利得返還請求」不当利得の金額の算定根拠が、訴訟手数料であること・・『 手数料が過大に納められた場合、裁判所は、申立により、決定で、過大に納められた手数料の額に相当する金額を還付する(民事訴訟費用等に関する法律9条1項)・・④ 220512春名茂判決書の結論は、「訴訟手続きの違法」を故意にして、導出した結論であることについて
『 本件訴えは、裁判所に収めた手数料の返還を、還付手続きによらず、不当利得返還請求訴訟により求めるものであるから、不適法である・・ 』である・・ >>である。
=> 春名茂裁判官が担当した事件は、法定手数料全額分を対象とした事件であり、費用法九条1項は法定手数料を越えて過大に納付した分の差額を対象とした事件である。
春名茂裁判官は、法定手数料全額分を対象としたときも、費用法九条1項の手続きにより還付を受けることが適正手続きであることを理由に、請求の却下判決をしている。
却下判決理由は、故意にでっち上げた内容虚偽の却下判決理由であること。
このことから、内容虚偽の却下判決理由を基礎に作成したYT220512春名茂判決書は、虚偽有印公文書であり、原告に対し行使した事実から、虚偽有印公文書行使である。
故意にでっち上げた内容虚偽と判断する理由は、費用法九条1項の規定については、裁判官職務上の知識であり、間違えることはあり得ないからである。
久木元伸検事正は特定できないと主張するならば、原告に対して事情聴取をすべきであるが、していない。
第6 裁判長に対して、求釈明をする。
1 YT220420訴状( 甲1 ) 」は、「法定手数料全額分」を取戻すために作成・提出した訴状あること。
=> 久木元伸検事正は、上記内容を認識していたこと。
このことについて、認否を求釈明する。
認識していない場合、原告から事情聴取をしなった理由について求釈明する。
2 法定手数料全額分を取戻すための手続きは、費用法第九条1項の手続きであること。
=> この命題についての真偽についての回答を求釈明する。
真であると回答した場合、主張根拠を明示することを求釈明する。
以上
証拠方法
1 甲1号証 YT220420訴状 山本庸幸訴訟 不当利得返還請求
https://marius.hatenablog.com/entry/2022/04/18/120935
2 甲2号証 YT220512春名茂判決書 山本庸幸訴訟
https://marius.hatenablog.com/entry/2022/05/14/183925
3 甲3号証 手数料還付申立書( 費用法第九条1項を理由 )最高裁宛て
https://marius.hatenablog.com/entry/2022/06/08/224718
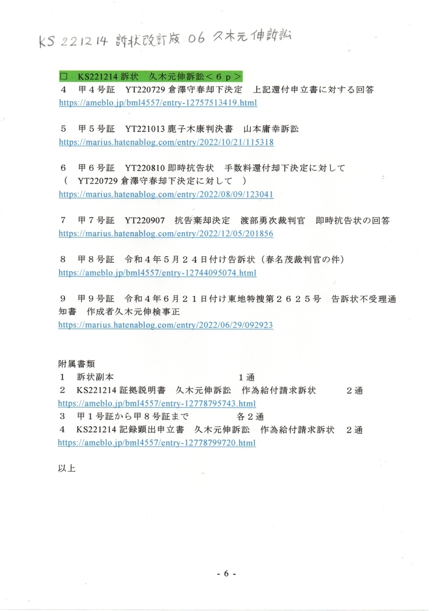
□ KS221214訴状 久木元伸訴訟<6p>
4 甲4号証 YT220729倉澤守春却下決定 上記還付申立書に対する回答
https://ameblo.jp/bml4557/entry-12757513419.html
5 甲5号証 YT221013鹿子木康判決書 山本庸幸訴訟
https://marius.hatenablog.com/entry/2022/10/21/115318
6 甲6号証 YT220810即時抗告状 手数料還付却下決定に対して
( YT220729倉澤守春却下決定に対して )
https://marius.hatenablog.com/entry/2022/08/09/123041
7 甲7号証 YT220907 抗告棄却決定 渡部勇次裁判官 即時抗告状の回答
https://marius.hatenablog.com/entry/2022/12/05/201856
8 甲8号証 令和4年5月24日付け告訴状(春名茂裁判官の件)
https://ameblo.jp/bml4557/entry-12744095074.html
9 甲9号証 令和4年6月21日付け東地特捜第2625号 告訴状不受理通知書 作成者久木元伸検事正
https://marius.hatenablog.com/entry/2022/06/29/092923
附属書類
1 訴状副本 1通
2 KS221214証拠説明書 久木元伸訴訟 作為給付請求訴状 2通
https://ameblo.jp/bml4557/entry-12778795743.html
3 甲1号証から甲8号証まで 各2通
4 KS221214記録顕出申立書 久木元伸訴訟 作為給付請求訴状 2通
https://ameblo.jp/bml4557/entry-12778799720.html
以上