画像版 OK 240411_1540FAX送信 当事者照会書2回目 最高裁調査官 岡部喜代子控訴訴訟
Ⓢ OK 240324FAX送信 当事者照会書1回目 最高裁調査官 岡部喜代子控訴訴訟
https://plaza.rakuten.co.jp/marius/diary/202310240002/
Ⓢ まとめ URL集 OK 240408 控訴理由書 岡部喜代子訴訟
https://ameblo.jp/bml4557/entry-12847771960.html
**************
https://note.com/thk6481/n/ne2eb9dac451a
https://kokuhozei.exblog.jp/33750274/
https://plaza.rakuten.co.jp/marius/diary/202404110000/


************
1 OK 240411_1540FAX送信 当事者照会書2回目 最高裁調査官
https://kokuhozei.exblog.jp/iv/detail/?s=33750274&i=202404%2F11%2F70%2Fb0197970_21152768.jpg
2 OK 240411_1540FAX送信原稿 当事者照会書2回目 最高裁調査官
https://kokuhozei.exblog.jp/iv/detail/?s=33750274&i=202404%2F11%2F70%2Fb0197970_21154519.jpg
****************
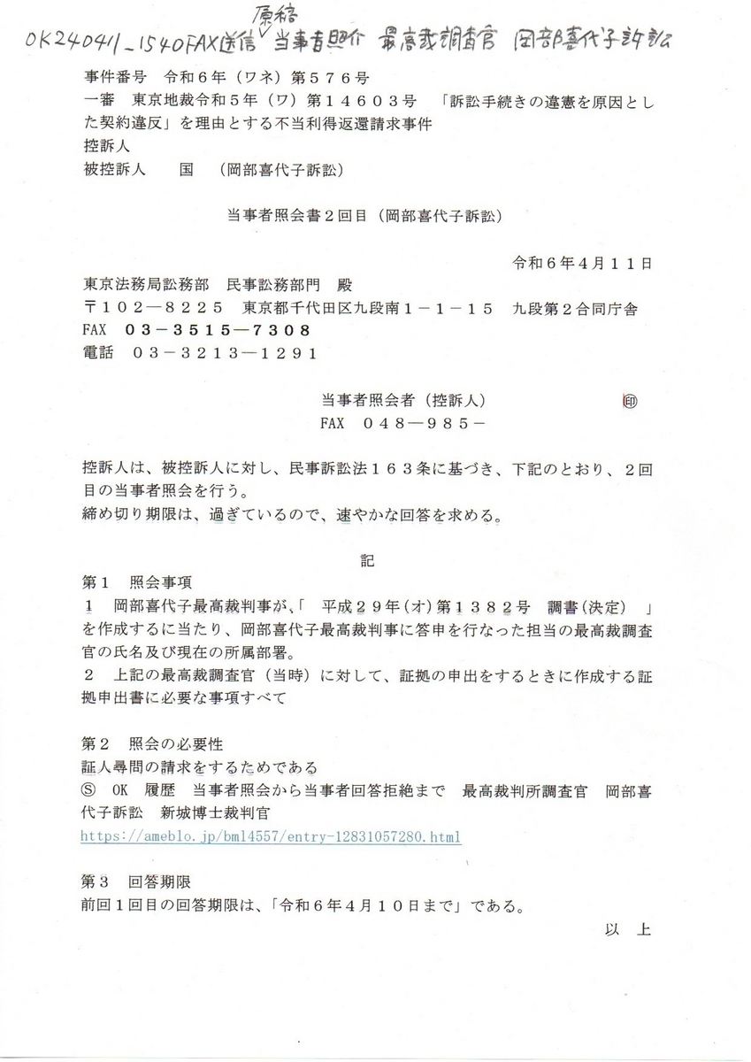
事件番号 令和6年(ワネ)第576号
一審 東京地裁令和5年(ワ)第14603号 「訴訟手続きの違憲を原因とした契約違反」を理由とする不当利得返還請求事件
控訴人
被控訴人 国 (岡部喜代子訴訟)
当事者照会書2回目(岡部喜代子訴訟)
令和6年4月11日
東京法務局訟務部 民事訟務部門 殿
〒102―8225 東京都千代田区九段南1-1-15 九段第2合同庁舎
FAX 03-3515―7308
電話 03-3213―1291
当事者照会者(控訴人) ㊞
FAX 048―985-
控訴人は、被控訴人に対し、民事訴訟法163条に基づき、下記のとおり、2回目の当事者照会を行う。
締め切り期限は、過ぎているので、速やかな回答を求める。
記
第1 照会事項
1 岡部喜代子最高裁判事が、「 平成29年(オ)第1382号 調書(決定) 」を作成するに当たり、岡部喜代子最高裁判事に答申を行なった担当の最高裁調査官の氏名及び現在の所属部署。
2 上記の最高裁調査官(当時)に対して、証拠の申出をするときに作成する証拠申出書に必要な事項すべて
第2 照会の必要性
証人尋問の請求をするためである
Ⓢ OK 履歴 当事者照会から当事者回答拒絶まで 最高裁判所調査官 岡部喜代子訴訟 新城博士裁判官
https://ameblo.jp/bml4557/entry-12831057280.html
第3 回答期限
前回1回目の回答期限は、「令和6年4月10日まで」である。
以 上