テキスト版 YR 260120 控訴理由書 吉田隆一訴訟 乙2号証の真偽

テキスト版 YR 260120 控訴理由書 吉田隆一訴訟 乙2号証の真偽

 

***************

http://blog.livedoor.jp/marius52/archives/5653944.html

https://ameblo.jp/bml4557/entry-12953930757.html

 

 

*******************

【 p1 】

原審 東京地方裁判所令和7年(ワ)第17459号 

吉田隆一上席訟務官が職務懈怠をしたことを請求権発生原因事実として発生した流用金回収を理由とする損害賠償請求事件 秋田純裁判官

控訴人

被控訴人 国 

 

控訴理由書(吉田隆一訴訟)

 

2026年1月20日

 

東京高等裁判所 御中

控訴人         ㊞

 

控訴理由書

 

頭書事件について,控訴人は次のとおり(口頭弁論の範囲等)民訴法二九六条に拠り、第1審判決の変更を求めるために、控訴理由を提出します。

 

控訴の理由

 

第3 秋田純裁判官の違法行為(訴訟手続きの違法等)の摘示及び証明

第3の1 秋田純裁判官がした違法行為(訴訟手続きの違法等)の摘示

(1)  秋田純裁判官がした判決に影響を及ぼすべき重要な事項(=主要事実)について判断の遺脱をした違法行為。

=>(再審の事由)民訴法三三八条第1項九号所定の(判断遺脱)

(2)  秋田純裁判官がした弁論終結を不意打ちでした違法行為

(3) 秋田純裁判官がした(自白の擬制)の但書を適用に係る理由不備の摘示

(4)  秋田純裁判官がした事実認定の手続きの違法(中野晴行裁判官の証拠調べを認めなかったこと)

 

第3の2 摘示した秋田純裁判官の違法行為(訴訟手続きの違法等)の証明

(1)  判決に影響を及ぼすべき重要な事項(=主要事実)について判断遺脱をした行為。

本件に於ける主要事実とは、「 YR251022乙2号証=被告国の予納郵便切手管理袋」の真偽である。

 

 

【 p2 】

訴訟物=「 吉田隆一上席訟務官が職務懈怠をしたことを請求権発生原因事実として発生した流用金回収を理由とする損害賠償請求事件 」である。

Ⓢ 履歴 YR 吉田隆一訴訟 秋田純裁判官 

https://ameblo.jp/bml4557/entry-12950994370.html

 

訴訟物から導出される主要事実は以下の通り。

職務懈怠とは、答弁書提出までに2カ月と言う通常の間がありながら、不備答弁書を出した事実。

原告が予納した切手から、不備答弁書が出されると言う私費流用がなされた事実。

 

〇 YR250624訴状 吉田隆一訴訟 

Ⓢ 訴状<7p>4行目から17行目までの記載

<< 4月18日から6月17日までの間は、2カ月と言う通常の間隔があり・・ >>

 

判決に影響を及ぼすべき重要な事項(=争点)は以下の通り。

佐藤美穂書記官(=山名学訴訟の担当書記官 )が被告国の予納郵便切手管理をしていることは適正手続きであることについて、真偽不明の状態で弁論終結をした。

「 佐藤美穂書記官が被告国の予納郵便切手管理をしていること(=争点命題 ) 」は、「 判決に影響を及ぼすべき重要な事項 」に該当する事項である。。

 

上記の争点命題が、仮に、偽ならば、被告国は、被告が予納した郵便切手から支出したと主張している事実。

被告国が郵便切手を予納すると言う手続き自体が違法ならば、上記の被告主張も違法であるとなるからである。

被告が予納した郵便切手の存在自体が違法であるから、そこからの支出は違法であるとなる。

 

〇 YR251022答弁理由書(=被告準備書面(1) 

Ⓢ 答弁理由書(=被告準備書面(1) )<p2>15行目から

<< 原告に対する答弁書の送付は、被告が予納した郵便切手を使用し、特別送達により行われている( 乙2 )。 >>である。 

Ⓢ YR 251022 被告証拠説明書(1) 吉田隆一訴訟 秋田純裁判官

https://marius.hatenablog.com/entry/2025/10/25/100705

Ⓢ 画像版 YR 251022 乙2号証 吉田隆一訴訟 秋田純裁判官 予納郵便切手管理袋(予納者 基本事件被告指定代理人

https://ameblo.jp/bml4557/entry-12940867714.html

 

【 p3 】

〇 YR 251029 文書提出命令申立書(検証申立を併合) 

YR251029文書提出命令申立書(検証申立を併合)<p2>7行目から

<< 第4 証明すべき事実

 被告が提出した乙2号証に記載された「予納者:基本事件被告指定代理人」が、裁判所の正式な指定に基づくものであるか否か、及び当該切手が原告の予納分ではなく被告の予納分であること。 >>

Ⓢ YR251029文書提出命令申立書(検証申立を併合)吉田隆一訴訟 秋田純裁判官

https://ameblo.jp/bml4557/entry-12941949142.html

 

〇 YR251106原告第1準備書面

YR251106原告第1準備書面<p7>11行目から

<< 第4 秋田純裁判官に対する釈明

原告は、秋田純裁判官に対し、以下の事項について釈明を求めるものである。

(1)中野晴行裁判官は、牧田陽南子書記官に対して、共用使用する予納郵便切手管理袋の設置を排して、原告・被告それぞれの専用予納郵便切手管理袋の設置を指示したことの真偽。 >>である。

Ⓢ YR251106原告第1準備書面 吉田隆一訴訟 秋田純裁判官

https://marius.hatenablog.com/entry/2025/11/05/092244

 

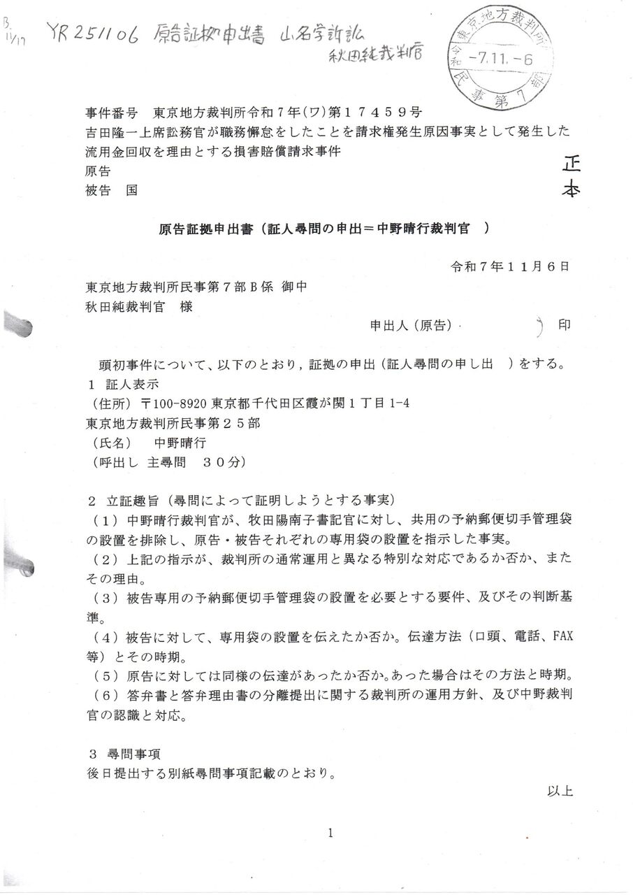
〇 YR251106証拠申出書(証人尋問=中野晴行吉田隆一訴訟 秋田純裁判官

YR251106証拠申出書(証人尋問=中野晴行)<p1>16行目から

<< 2 立証趣旨(尋問によって証明しようとする事実)

(1)中野晴行裁判官が、牧田陽南子書記官に対し、共用の予納郵便切手管理袋の設置を排除し、原告・被告それぞれの専用袋の設置を指示した事実。>>

 

〇 YR251117第2回期日調書 吉田隆一訴訟 秋田純裁判官

https://marius.hatenablog.com/entry/2025/11/23/070221

YR251117第2回期日調書<< 原告 1 訴え変更申立書陳述 2 原告第1準備書面陳述 >>

<< 被告 1 上記訴え変更申立書による変更後の請求棄却申立て(書面無し)

2 準備書面(1)陳述( 答弁理由書の陳述 ) >>

<< 秋田純裁判官 弁論終結 >>

 

〇 YR251225判決書 吉田隆一訴訟 秋田純裁判官 

https://ameblo.jp/bml4557/entry-12950993756.html

=>「 佐藤美穂書記官が被告国の予納郵便切手管理をしていること(=争点命題 ) 」についての真偽判断は判示されていない事実

 

【 p4 】

この事実から、秋田純裁判官が、判決に影響を及ぼすべき重要な事項について判断の遺脱をした違法行為をした事実が導出できる。。

=>(再審の事由)民訴法三三八条第1項九号所定の(判断遺脱)に該当する訴訟手続きの違法である。

 

(2)  秋田純裁判官がした弁論終結を不意打ちでした違法行為の証明。

Ⓢ 相談260104 YM 不意打ちの成立要件 準備書面提出直後に宣言 争点整理の手続き飛ばして 不意打ちの法的評価

https://ameblo.jp/bml4557/entry-12952271044.html

不意打ちで弁論終結がなされたことの本件に係る成立要件は以下の通り

ア 判決に影響を及ぼすべき重要な事項が真偽不明の状態で弁論終結が宣言されたこと。

イ 「 書面提出の直後に弁論終結が宣言されたこと 」

=>原告第1準備書面を陳述直後に

ウ 争点整理を行わず、審理を打ち切った。

=>最判平成9年12月11日(民集51巻10号4055頁) 

 要旨=「争点整理が不十分なまま弁論を終結し、当事者の主張を十分に聴取しなかったことは、審理不尽として違法である。」

 

秋田純裁判官がした弁論終結宣言は不意打ちである事実の証明は以下の通り

ア 判決に影響を及ぼすべき重要な事項が真偽不明の状態で弁論終結が宣言されたことの証明。

具体的には、乙2号証が真偽不明の状態であった事実。

=>このことは、既に、証明済。

イ 「 書面提出の直後に弁論終結が宣言されたこと 」

〇 YR251117第2回期日調書 吉田隆一訴訟 秋田純裁判官。

YR251117第2回期日調書 に拠れば以下の違法が導出できる。

Ⓢ YR251117第2回期日調書

https://plaza.rakuten.co.jp/marius/diary/202511230001/

 

㋐原告が準備書面を陳述し、救釈明をした直後に、秋田純裁判官は弁論終結をした事実導出できる。

㋑YR251029 文書提出命令・検証付き 吉田隆一訴訟

https://ameblo.jp/bml4557/entry-12941949142.html

原告が文書提出命令申立てを提出陳述した直後に、秋田純裁判官は弁論終結をした事実が証明できる。

 

【 p5 】

㋒YR 251106 証拠申出書(証人尋問) 吉田隆一証明書

https://marius.hatenablog.com/entry/2025/11/05/080203

原告が証人尋問も申立てを陳述した直後に、秋田純裁判官は弁論終結をした事実が証明できる。

 

小括

秋田純裁判官がした弁論終結をした行為は、不意打ちでなされたものである。

不意打ち弁論打ち切りは、当事者に弁論の機会を与えなかった行為であり、(適正手続の保障)憲法31条の侵害に該当する違法である。

 

(3)  秋田純裁判官がした(自白の擬制)の但書を適用に係る理由不備の証明。

Ⓢ エリン氏に相談 YR 251129の2 自白の擬制但し書の適用要件

https://ameblo.jp/bml4557/entry-12948415040.html

 

(自白の擬制)民訴法一五九条第1項=「 当事者が口頭弁論において相手方の主張した事実を争うことを明らかにしない場合には、その事実を自白したものとみなす。」

(自白の擬制)民訴法一五九条第1項但書=「 ただし、弁論の全趣旨により、その事実を争ったものと認めるべきときは、この限りでない。」

 

YR251117第2回期日調書に拠れば、被告国は答弁理由書(=被告準備書面(1))を陳述した事実。

原告は、答弁理由書に対する反論として原告第1準備書面を陳述した事実。

同時に、原告が被告の追加主張を求めた事実(=救釈明をしてい事実)。

Ⓢ 画像版 YR 251117 第2回期日調書 吉田隆一訴訟 秋田純裁判官

http://paul0630.seesaa.net/article/519180032.html?1763849179

 

原告第1準備書面に対し。被告国は、<< 大村郷一訟務専門支援専門官

これ以上の反論は必要ない、と答える。

追加の書面を出さない、とも言う。>>

Ⓢ YR251117第2回弁論メモ 吉田隆一訴訟 弁論終結

https://ameblo.jp/bml4557/entry-12946587825.html

その後も、被告準備書面(2)を提出していない事実がある。

 

上記の経緯から、(自白の擬制)民訴法一五九条第1項本文に拠り、擬制自白が成立し、被告国は原告の主張を容認した事実が導出できる。

よって、被告国が原告主張を容認した事実から、被告国が敗訴となる事案である。

 

【 p6 】

一方、但し書きを適用する場合の要件、は以下の通り。

「弁論の全趣旨( 訴訟記録 )により」裁判官が「その事実を争ったものと認めるべきとき」とある。

裁判官が認めるときとは、(自由裁量主義)民訴法247条の推認は適用されず、訴訟記録から、根拠となる事実を摘出して証明しなければ、認めることが必要である。

 

弁論の全趣旨( 訴訟記録 )が形成されていない事実がある。

弁論の全趣旨が形成されていないとする根拠は以下の通り。

ア 判決に影響を及ぼすべき重要な事項(=争点)については、真偽不明の状態で弁論終結宣言がなされた事実がある。

イ 同時に、秋田純裁判官は、弁論終結を不意打ちで宣言したと言う事実がある。

上記の2事実から、弁論の全趣旨は形成されていない。

よって、弁論の全趣旨は。(自白の擬制)但書適用の根拠とはならない。

 

中野晴行裁判官は、本件では(自白の擬制)但書を適用できないにも拘わらず、(自白の擬制)但書を適用して裁判をした事実がある。

上記の根拠は、被告国が勝訴し、原告は敗訴した事実がある。

被告国が勝訴した事実から、(自白の擬制)但書を適用して事実認定したことか導出できる。

中野晴行裁判官が、(自白の擬制)但書を適用して事実認定をした行為は、訴訟手続きの違法である。

 

一方、(自白の擬制)但書を適用して事実認定をした場合は、事実認定した時に使った訴訟記録から摘出した事実を用いて証明しなければならない。

しかしながら、中野晴行判決書には、(自白の擬制)但書が適用できる理由が明記されていない事実がある。

理由が明記されていないことは、(上告の理由)民訴法第三一二条第2項第六号所定の理由不備に当たる訴訟手続きの違法である。

 

中野晴行裁判官が理由不備の判決書を作成した行為は故意である。

本件では、(自白の擬制)但書は適用できないことを認識した上で、適用したと言う事実がある。

 

中野晴行裁判官は、但書を適用した事実を、隠蔽する目的で、理由不備の判決書を作成したものであるから、故意にした違法である。

 

【 p7 】

この違法行為は、(再審の事由)民訴法三三八条第1項第四号所定の裁判官が事件について職務に関する罪を犯した場合に該当する訴訟手続きの違法である。

 

(4)  秋田純裁判官がした事実認定手続きの違法(中野晴行裁判官の証拠調べを認めなかったこと)の証明

YR251215秋田純判決書は、乙2号証が真正な文書であることを前提として作成された判決書である。

しかしながら、乙2号証については、真正な文書であることについて、控訴人は否認した上で、否認理由を明らかにしている。

乙2号証が真正な文書であることについては、証拠調べの手続きが行われていないから、主張資料であり、認定資料ではない。

 秋田純裁判官が認定資料を基礎にして判決書を作成した行為は、事実認定手続きの違法である。

 

① 文書提出命令申立てに対する裁判所の手続違背

Ⓢ 画像版 YR 文書提出命令申立書は陳述した 山名学訴訟 秋田純裁判官 本田美由紀書記官

https://ameblo.jp/bml4557/entry-12953667336.html

 

控訴人は、令和7年10月29日、被控訴人国に対する文書提出命令申立て(検証申立てを併合)を提出し、令和7年11月17日第2回弁論期日において陳述をした。

しかしながら、裁判所は当該申立てについて何らの判断を示さず、YR251117第2回弁論調書にも記載されていない事実がある。

Ⓢ YR 251117 第2回期日調書 吉田隆一訴訟 秋田純裁判官

https://plaza.rakuten.co.jp/marius/diary/202511230001/

 

本田美由紀書記官が記載しなかった行為は、弁論調書に係る記載義務違反に当たる違法行為である( 民訴規則56条第1項第5号 )。

https://www.courts.go.jp/vc-files/courts/tsuutatsu/syoutei04/78minjijikennokoutoubenrontyousyotounoyousikioyobikisaihouhounituite.pdf

 

民事訴訟法第247条は、弁論終結前にされた証拠申出(=文書提出命令申立書・証人尋問の申請)について、裁判所が判断を要することを定めている。

秋田純裁判官が、本件(吉田隆一訴訟)において裁判所が文書提出命令申立てを黙殺したまま弁論終結を宣言した行為は、訴訟手続における当事者の防御権を侵害するものであり、訴訟手続きの違背に該当する。

 

【 p8 】

② 訴訟指揮の不当性と審理不尽

控訴人が提出を求めた文書は、本件訴訟において「 判決に影響を及ぼすべき重要な事項 」に当たる主要事実に関わるものであり、証拠調べの必要性がある。

YR乙2号証=被告国側の予納郵便切手管理袋が真正な文書であることについては、控訴人は否認している事実がある。

文書提出命令に拠り求めた文書は、YR乙2号証が真正な文書であることを証明する文書である。

 

YR乙2号証が真正な文書である事実については、真偽判断に拠り吉田隆一訴訟の勝敗の分岐点となる事実である。

具体的には、真ならば被告国側が勝訴、偽ならば控訴人が勝訴となる。

Ⓢ YR251022乙2号証 吉田隆一訴訟 予納郵便切手管理袋

http://paul0630.seesaa.net/article/519554181.html?1766630717

 

しかしながら、秋田純裁判官は、YR乙2号証が真正な文書であることを審理対象とせず、実質的に黙殺したまま弁論終結を宣言した。

このような訴訟指揮は、民事訴訟法第202条に反し、審理不尽として違法である。

 

控訴の理由として摘示する必要性

裁判所が証拠調べの必要性を理由に文書提出命令を却下した場合、即時抗告は認められないとする最高裁判例最判昭和62年11月13日・民集41巻8号1429頁)がある。上記の判例に照らして、控訴人は本件において即時抗告による救済手段を持たず、控訴によってのみ違法を是正し得る。

拠って、控訴人は、控訴理由として摘示する。

 

③ 文書提出義務の判断基準と裁量権の逸脱・濫用

文書提出命令における「提出義務の有無」は、民事訴訟法第220条各号に基づき判断されるが、特に同条4号ニ(法律関係文書)に該当するか否かは、裁判所の判断に委ねられる。

 

この点に関し、最高裁判所は、提出義務の有無を判断するにあたり、文書の性質、訴訟との関連性、保管者の利害等を総合的に考慮すべきであると判示している(最決平成16年5月25日・民集58巻5号1135頁)。

 

また、提出義務があるにもかかわらず、裁判所がこれを認定せず、提出命令を発しないことは、裁量権の逸脱または濫用に該当し得る(同判例参照)。

 

【 p9 】

本件(吉田隆一訴訟)においては、控訴人が提出を求めた文書は、以下の点から、訴訟との関連性が高い。

ア 被控訴人の主張根拠の当否を左右する証拠である点。

=>具体的には、原告主張=YR乙2号証は虚偽有印公文書である、このことの主張根拠である。

イ 本件訴訟において「 判決に影響を及ぼすべき重要な事項 」に当たる主要事実に関わるものである点。

=>具体的には、YR乙2号証は真正な文書であることの真偽判断に拠り、真ならば被告国側勝訴、偽ならば控訴人勝訴となる事実。

 

この点から、提出義務の存在は明白であるにもかかわらず、秋田純裁判官はこれを審理せずに弁論を終結した。

よって、秋田純裁判官の訴訟指揮は、裁量権の逸脱または濫用に該当し、違法である。

 

裁量権の逸脱は、(再審の事由)民訴法三三八条第1項第4号(判決に関与した裁判官が事件について職務に関する罪を犯したこと)に該当する違法行為である。

 

④ 控訴人は、YR251106証拠申出書(証人尋問=中野晴行)を提出した。

Ⓢ YR251106証拠申出書(証人尋問=中野晴行)吉田隆一訴訟 秋田純裁判官

https://ameblo.jp/bml4557/entry-12943338781.html

控訴人は、令和7年11月6日付け証拠申出書(証人尋問=中野晴行)を提出し、令和7年11月17日第2回弁論期日において陳述をした事実がある。

 

YR251106証拠申出書の内容は、中野晴行裁判官が乙2号証の作成を本田美由紀書記官に対して指示したことの真偽を特定するための内容である。

秋田純裁判官は、YR251106証拠申出書に対して、YR 251029文書提出命令申立書と同様な処理をした。

 

具体的には、控訴人が陳述した事実について、本田美由紀書記官はYR251117期日調書から欠落させた。

秋田純裁判官は、YR251106証拠申出書を黙殺することで、YR乙2号証が真正な文書であることを審理対象とせず、実質的に黙殺したまま弁論終結を宣言した。

 

秋田純裁判官がした訴訟指揮は、事実認定手続きの違法をなしたものであり、この違法行為の上で、YR乙2号証が真正成立した文書であることを前提にして作成した判決書である。

よって、秋田純裁判官がした事実認定手続きの違法は故意にしたものである。

 

【 p10 】

秋田純裁判官が故意にした違法行為であるから、(再審の事由)民訴法三三八条第1項第4号(判決に関与した裁判官が事件について職務に関する罪を犯したこと)に該当する違法行為である。

 

第4 秋田純判決書きの違法判示部分の指摘と違法性の証明。

本件では、「 YR251022乙2号証=被告国の予納郵便切手管理袋」の真偽は、主要事実( 判決に影響を及ぼすべき重要な事項に係る事実 )である。

 

結論 YR秋田純判決書は、以下の証拠調べ2件を排除した上で、成立する判決書である。

いずれの申立ても。「 YR251022乙2号証=被告国の予納郵便切手管理袋」の真偽判断を確定するために必要な手続きを求めるものであった。

 

まず、YR251029文書提出命令申立書・検証申立を併合 

https://imgur.com/a/QACaPbQ

https://livedoor.blogimg.jp/marius52/imgs/f/e/fe3dc915.jpg

 

次は、YR251106証拠申出書(証人尋問=中野晴行

https://imgur.com/a/SivzEyb

https://livedoor.blogimg.jp/marius52/imgs/e/5/e529f97b.jpg

 

秋田純裁判官は上記の証拠調べの手続きを排除した事実がある。

控訴人は、YR第2回弁論期日に於いて、上記2つの文書を陳述した。

陳述直後に、秋田純裁判官は、弁論終結を宣言した。

宣言した上で、本田美由紀書記官に指示して、YR第2回期日調書には、上記2文書を原告が陳述した事実について、記載することを排除した。

 

上記2文書の内容は、「 判決に影響を及ぼすべき重要な事項に係る事実 」の真偽判断をするために必要な証拠調べで有った。

YR第2回期日調書調書から、控訴人が陳述した事実を排除しする手口で、2文書の証拠調べを通して得られる結果を排除した。

結果を排除したと言うことは、控訴人が請求した証拠調べの結果が、真偽不明の状態である事実を隠した、と言うことである。

 

秋田純裁判官が、証拠調べの手続きを飛ばした結果、「 YR251022乙2号証=被告国の予納郵便切手管理袋」は真偽不明の状態で弁論終結宣言がなされた。

 

【 p11 】

「乙2号証=被告国の予納郵便切手管理袋」の真偽は、「 判決に影響を及ぼすべき重要な事項に係る事実 」である。

 

しかしながら、YR251215秋田純判決書では、「被告国の予納郵便切手管理袋」の真偽判断がなされていない事実がある。

この事実は、「 判決に影響を及ぼすべき重要な事項に係る事実 」について判断をしていないことに該当する。

 

拠って、YR251215秋田純判決書は、(再審の事由)民訴法三三八条第1項第九号所定の判断の遺脱に該当する訴訟手続きの違法である。

Ⓢ 画像版 YR 251022 乙2と乙3号証 吉田隆一訴訟 秋田純裁判官 訟務専門支援専門官 予納郵便切手管理袋

https://ameblo.jp/bml4557/entry-12951199946.html

 

第5 救釈明

「 YR251022乙2号証=被告国の予納郵便切手管理袋」は真であることについて証明を求める。

Ⓢ 画像版 YR 251029 文書提出命令申立書(検証申立て付)

https://ameblo.jp/bml4557/entry-12941949142.html

 

第5 添付書類

一 文書提出命令書  正副各1計2

一 証拠調べ申立て書 正副各1計2

以上