テキスト版 YM 251202 判決書 山名学訴訟 中野晴行裁判官 佐藤美穂書記官 吉田隆一上席訟務

テキスト版 YM 251202 判決書 山名学訴訟 中野晴行裁判官 佐藤美穂書記官 吉田隆一上席訟務

https://marius.hatenablog.com/entry/2025/12/03/225712

https://ameblo.jp/bml4557/entry-12948953893.html

 

 

*******************

Ⓢ 画像版 YM 251202 判決書 山名学訴訟 中野晴行裁判官 佐藤美穂書記官 吉田隆一上席訟務

http://blog.livedoor.jp/marius52/archives/5643724.html

https://ameblo.jp/bml4557/entry-12948952684.html

 

▼ 書記官の変更履歴

横山徹書記官=>牧田陽南子書記官=>佐藤美穂書記官

Ⓢ 書記官の変更履歴

https://note.com/grand_swan9961/n/nec2d68305638?app_launch=false

 

***************************

【 p1 】

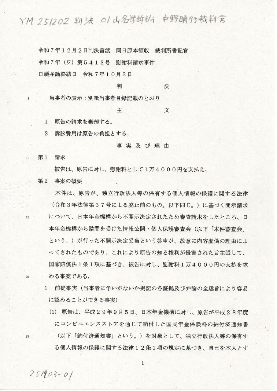
令和7年12月2日判決言渡 同日原本領収 裁判所書記官佐藤美穂

令和7年(ワ)第5413号 慰謝料請求事件

口頭弁論終結日 令和7年10月3日

判決

当事者の表示:別紙当事者目録記載のとおり

 

主文

1 原告の請求を棄却する。

2 訴訟費用は原告の負担とする。

 

事実及び理由

第1 請求

被告は、原告に対し、慰謝料として1万4000円を支払え。

 

第2

事案の概要

本件は、原告が、独立行政法人等の保有する個人情報の保護に関する法律(令和3年法律第37号による廃止前のもの。以下同じ。)に基づく開示請求について、日本年金機構から不開示決定されたため審査請求をしたところ、日本年金機構から諮問を受けた情報公開・個人保護審査会(以下「本件審査会」という。)が行った不開示決定妥当という答申が、故意に内容虚偽の理由によってされたものであり、これにより原告の知る権利が侵害された旨主張して、国家賠償法1条1項に基づき、被告に対し、慰謝料1万4000円の支払を求める事案である。

 

1 前提事実(当事者に争いがないか掲記の各証拠及び弁論の全趣旨により容易に認めることができる事実)

(I)原告は、平成29年9月5日、日本年金機構に対し、原告が平成28年度にコンビニエンスストアを通じて納付した国民年金保険料の納付済通知書(以下「納付済通知書」という。)を対象として、独立行政法人等の保有する個人情報の保護に関する法律12条1項の規定に基づき、自己を本人とす

 

【 p2 】

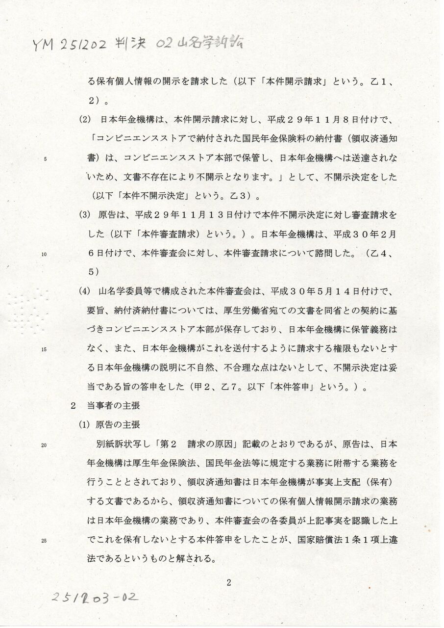
保有個人情報の開示を請求した(以下「本件開示請求」という。乙1、乙2 )。

 

(2)日本年金機構は、本件開示請求に対し、平成29年11月8日付けで、「コンビニエンスストアで納付された国民年金保険料の納付書(領収済通知書)は、コンビニエンスストア本部で保管し、日本年金機構へは送達されないため、文書不存在により不開示となります。」として、不開示決定をした(以下「本件不開示決定」という。乙3 )

 

(3)原告は、平成29年11月13日付けで本件不開示決定に対し審査請求をした(以下「本件審査請求)という。)。

日本年金機構は、平成30年2月6日付けで、本件審査会に対し、本件審査請求について諮問した。(乙4、乙5 )

 

(4)山名学委員等で構成された本件審査会は、平成30年5月14日付けで、要旨、納付済納付書については、厚生労働省宛ての文書を同省との契約に基づきコンビニエンスストア本部が保存しており、日本年金機構に保管義務はなく、また、日本年金機構がこれを送付するように請求する権限もないとする日本年金機構の説明に不自然、不合理な点はないとして、不開示決定は妥当である旨の答申をした(甲2、乙7。以下「本件答申」という。)

 

2当事者の主張

(1)原告の主張

別紙訴状写し「第2請求の原因」記載のとおりであるが、原告は、日本年金機構厚生年金保険法国民年金法等に規定する業務に附帯する業務を行うこととされており、領収済通知書は日本年金機構が事実上支配(保有)する文書であるから、領収済通知書についての保有個人情報開示請求の業務は日本年金機構の業務であり、本件審査会の各委員が上記事実を認識した上でこれを保有しないとする本件答申をしたことが、国家賠償法1条1項上違法であるというものと解される。

 

【 p3 】

(2) 被告の主張

否認ないし争う。

日本年金機構が納付済通知書を保有しているとはいえないことに加え、本件審査会の判断の経緯や内容に照らしても、本件審査会がその職務上通常尽くすべき注意義務を尽くすことなく漫然と判断をしたとはいえない。

仮に、原告の主張する慰謝料請求権が存在するとしても、既に消

滅時効が成立しているから、その時効を援用する。

 

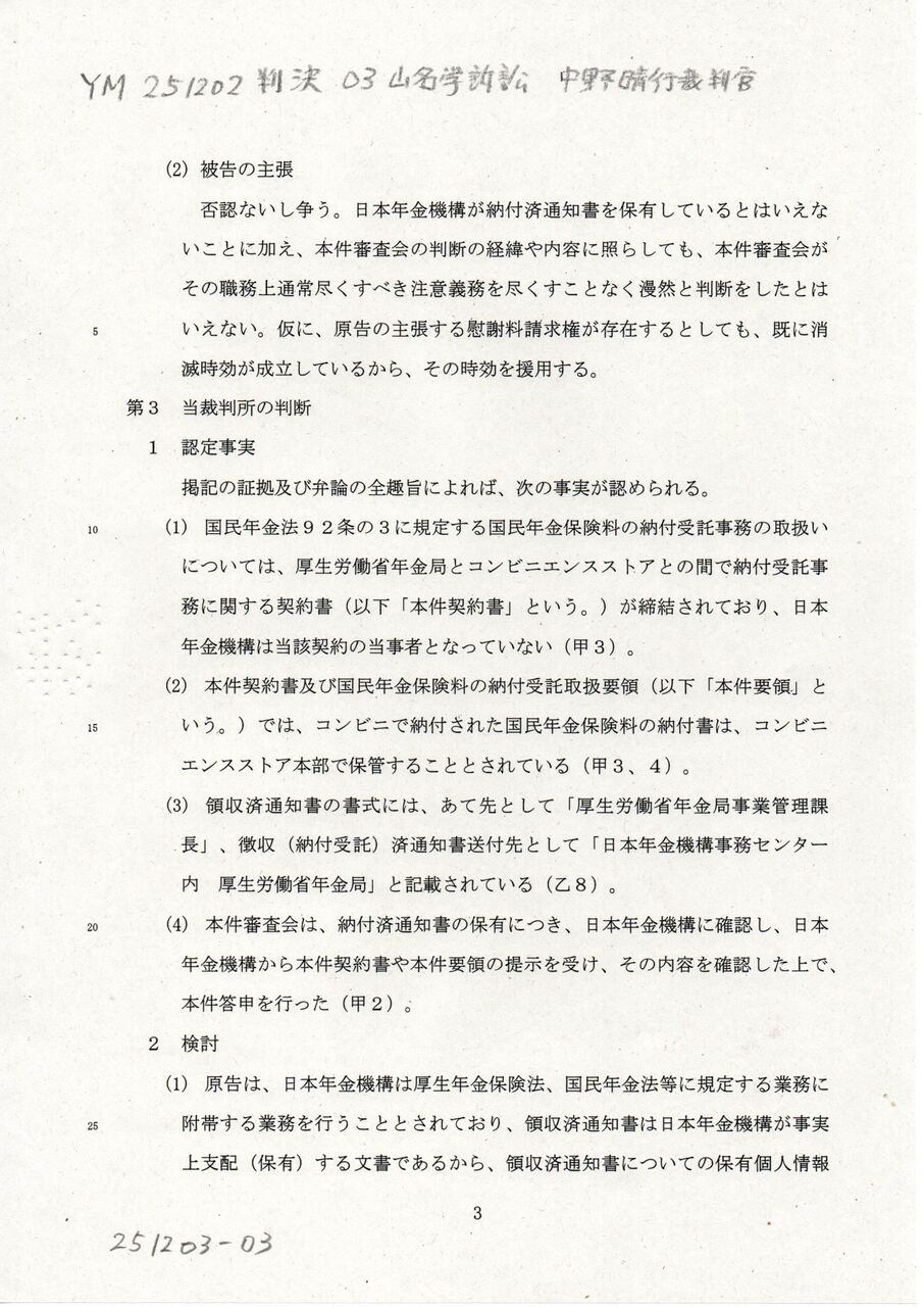
第3 当裁判所の判断

1 認定事実

掲記の証拠及び弁論の全趣旨によれば、次の事実が認められる。

(1) 国民年金法92条の3に規定する国民年金保険料の納付受託事務の取扱いについては、厚生労働省年金局とコンビニエンスストアとの間で納付受託事務に関する契約書(以下「本件契約書」という。)が締結されており、日本年金機構は当該契約の当事者となっていない(甲3)

 

(2) 本件契約書及び国民年金保険料の納付受託取扱要領(以下「本件要領」と

いう。)では、コンビニで納付された国民年金保険料の納付書は、コンビニ

ェンスストア本部で保管することとされている(甲3、4)。

 

(3)領収済通知書の書式には、あて先として「厚生労働省年金局事業管理課

長」、徴収(納付受託)済通知書送付先として「日本年金機構事務センター内厚生労働省年金局」と記載されている(乙8 )。

 

(4) 本件審査会は、納付済通知書の保有につき、日本年金機構に確認し、日本

年金機構から本件契約書や本件要領の提示を受け、その内容を確認した上で、本件答申を行った(甲2)。

 

2 検討

(I) 原告は、日本年金機構厚生年金保険法国民年金法等に規定する業務に附帯する業務を行うこととされており、領収済通知書は日本年金機構が事実上支配(保有)する文書であるから、領収済通知書についての保有個人情報

 

【 p4 】

開示請求の業務が日本年金機構の業務であり、本件審査会の各委員は上記事実を認識した上でこれを保有しないとする本件答申をしたことが、国家賠償法1条1項上違法である旨主張する。

 

(2) 国家賠償法1条1項にいう違法とは、国又は公共団体の公権力の行使に当たる公務員が個々の国民に対して負担する職務上の法的義務に違反することをいうのであり(最高裁平成27年12月16日大法廷判決・民集69巻8号2427頁等参照)、その違法を判断するに当たっては、当該公務員が職務上通常尽くすべき注意義務を怠った場合に限り、同項の適用上違法の評価を受けるものと解するのが相当である。

 

これを本件についてみるに、国民年金法92条の3第1項2号は、被保険者の委託を受けて保険料の納付義務を行うことができる者(納付受託者)として、「納付事務を適正かっ確実に実施することができると認められ、かっ、政令で定める要件に該当する者として厚生労働大臣が指定するもの」と定め、特定のコンビニエンスストアが納付受託者として指定されている(甲1)。

 

そして、納付受託者は、被保険者から保険料の交付を受けたときは、政府に対して当該保険料の納付の責めに任ずるものとされ、被保険者から保険料の交付を受けた旨及び交付を受けた年月日を厚生労働大臣に報告すべきものとされている( 国民年金法92条の4第1項及び2項 )。

 

また、厚生労働省年金局が納付受託者となるコンビニエンスストアとの間で納付受託事務に関する契約を締結し、納付済通知書のあて先は厚生労働省年金局事業管理課長とされ、本件契約書及び本件要領においても納付済通知書はコンビニエンスストアで保管するものとされている( 認定事実(1)乃至(3) )。

 

これらの事情によれば、コンビニエンスストアを通じて納付された国民年金保険料に係る領収済通知書について保有権限を有しているのは厚生労働大臣であり、厚生労働大臣が現実に支配下に置いているというべきであり、日保有しているとはいえない。

 

【 p5 】

また、日本年金機構は、国民年金法109条1項26号に基づき保険料の徴収に係る事務の委任を受け、その範囲で徴収事務を行うものであり、上記のとおり厚生労働大臣等が保有権限を有し、現実に支配下に置いている領収済通知書を、日本年金機構が事実上支配しているとも認めることはできない。

以上によれば、原告の主張は採用できない。

 

(3) 加えて、本件審査会は、本件契約書や本件要領の提示を受けた上、本件答申を行ったものであるから、その判断の経緯や内容をみても、本件審査会において職務上通常尽くすべき注意義務を怠ったものということはできず、国家賠償法1条1項の適用上違法と評価することはできないものというべきである。

原告は、その他にも種々主張するが、上記認定及び判断を左右するもので

はない。

 

3 原告による文書提出命令等の申立てについて

原告が本件訴訟においてした証人尋問の各申立て、令和7年8月15日付け文書提出命令申立て(令和7年(モ)第2400号)及び令和7年9月24日付け文書提出命令申立て(令和7年(モ)第2666号)は、上記説示に照らし、いずれも証拠調べの必要性がないから、これらを却下する

 

第4結論

以上によれば、その余の点について判断するまでもなく、原告の請求は理由がないから棄却することとして、主文のとおり判決する。

 

東京地方裁判所民事第25部

裁判官 中野晴行

 

【 p6 】

(別紙)

 

当事者目録

埼玉県越谷市大間野町〇丁目〇番〇号 

原告 上原マリウス

 

東京都千代田区霞が関1ー1ー1

被告 国

同代表者法務大臣 平口洋

同指定代理人 吉田隆一上席訟務官

       西村杏奈

       加藤寛

 

以上

 

**********

画像版

https://marius.hatenablog.com/entry/2025/12/03/212738

https://ameblo.jp/bml4557/entry-12948952684.html

https://plaza.rakuten.co.jp/marius/diary/202512040000/

 

*******************

1 YM 251202 判決書 01山名学訴訟 中野晴行裁判官

https://imgur.com/a/Aq1bOGn

https://livedoor.blogimg.jp/marius52/imgs/2/e/2e246c18.jpg

 

2 YM 251202 判決書 02山名学訴訟 中野晴行裁判官

https://imgur.com/a/XjUsxUx

https://livedoor.blogimg.jp/marius52/imgs/a/b/ab2a3be0.jpg

 

3 YM 251202 判決書 03山名学訴訟 中野晴行裁判官

https://imgur.com/a/gJuz6VN

https://livedoor.blogimg.jp/marius52/imgs/9/e/9ec7c1b0.jpg

 

****

4 YM 251202 判決書 04山名学訴訟 中野晴行裁判官

https://imgur.com/a/M5vPfUh

https://livedoor.blogimg.jp/marius52/imgs/d/9/d9fee1da.jpg

 

5 YM 251202 判決書 05山名学訴訟 中野晴行裁判官

https://imgur.com/a/62Rxwdo

https://livedoor.blogimg.jp/marius52/imgs/8/a/8aec2dd6.jpg

 

6 YM 251202 判決書 06当事者目録 中野晴行裁判官

https://imgur.com/a/XTQmnTA

https://livedoor.blogimg.jp/marius52/imgs/c/3/c3fcf8db.jpg

 

*******

7 YM 251202 判決書 07正本証明 佐藤美穂書記官

https://imgur.com/a/PIv9GWj

https://livedoor.blogimg.jp/marius52/imgs/9/4/9486c384.jpg

 

8 YM 251202 判決書 08返還書   佐藤美穂書記官

https://imgur.com/a/BUqC9u7

https://livedoor.blogimg.jp/marius52/imgs/9/a/9a55ccb1.jpg

 

*********************