画像版 TH 250415 告訴状 被告訴人=竹内寛志検事正 畝本直美検事総長充て 5p差替え
https://note.com/grand_swan9961/n/na727ee9f0468
https://kokuhozei.exblog.jp/34521226/
https://ameblo.jp/bml4557/entry-12893695597.html
https://plaza.rakuten.co.jp/marius/diary/202504130000/





***************
1 TH 250415告訴状 01竹内寛志検事正 畝本直美検事総長
https://kokuhozei.exblog.jp/iv/detail/?s=34521226&i=202504%2F13%2F70%2Fb0197970_16164736.jpg
2 TH 250415告訴状 02竹内寛志検事正 畝本直美検事総長
https://kokuhozei.exblog.jp/iv/detail/?s=34521226&i=202504%2F13%2F70%2Fb0197970_16165641.jpg
3 TH 250415告訴状 03竹内寛志検事正 畝本直美検事総長
https://kokuhozei.exblog.jp/iv/detail/?s=34521226&i=202504%2F13%2F70%2Fb0197970_16170533.jpg
********
4 TH 250415告訴状 04竹内寛志検事正 畝本直美検事総長
https://kokuhozei.exblog.jp/iv/detail/?s=34521226&i=202504%2F13%2F70%2Fb0197970_16171349.jpg
5 TH 250415告訴状 05竹内寛志検事正 畝本直美検事総長
https://kokuhozei.exblog.jp/iv/detail/?s=34521226&i=202504%2F13%2F70%2Fb0197970_21315611.jpg
**********************
告訴状(被告訴人=竹内寛志検事正)
令和7年4月15日
畝本直美検事総長 殿
鎌田隆志観察指導部長 殿
告訴人 印
告訴人 住所 〒343-0844 埼玉県越谷市大間野町
氏名
生年月日 昭和 年 月 日
FAX番号 048-985-
被告訴人 住所 〒100-8903 東京都千代田区霞が関1丁目1-1
氏名 竹内寛志
職業 東京地方検察庁検事正
電話番号 03―3592-5611
第1 告訴の趣旨
被告訴人( 竹内寛志検事正 )の告訴事実に記載の下記所為は,虚偽公文書作成等(刑法第156条)及び偽造公文書行使等(刑法第158条)に該当すると思料しますので,捜査の上、厳重に処罰されたく、告訴致します
第2 告訴事実
被告訴人( 竹内寛志検事正 )は、( 東京地方検察庁 特別捜査部 直告班の検事等 )と共謀し、告訴状不受理通知書を作成する際に、内容虚偽の不受理理由を、故意にでっち上げ、( 東地特捜第2269号 令和7年3月31日 )を作成し、告訴申請人に対して送付すると言う方法で行使し、被害者感情を著しく棄損させたものである。
被告訴人( 竹内寛志検事正 )がなした上記の行為の内、内容虚偽の不受理理由を故意にでっち上げ、告訴状不受理通知書を作成した行為は、虚偽公文書作成等(刑法第156条)に該当し、更に告訴申請人に対して送付すると言う方法で行使した故意は偽造公文書行使等(刑法第158条)に該当する告訴事実である。
第3 竹内寛志検事正を対象とした告訴に至るまでの経緯
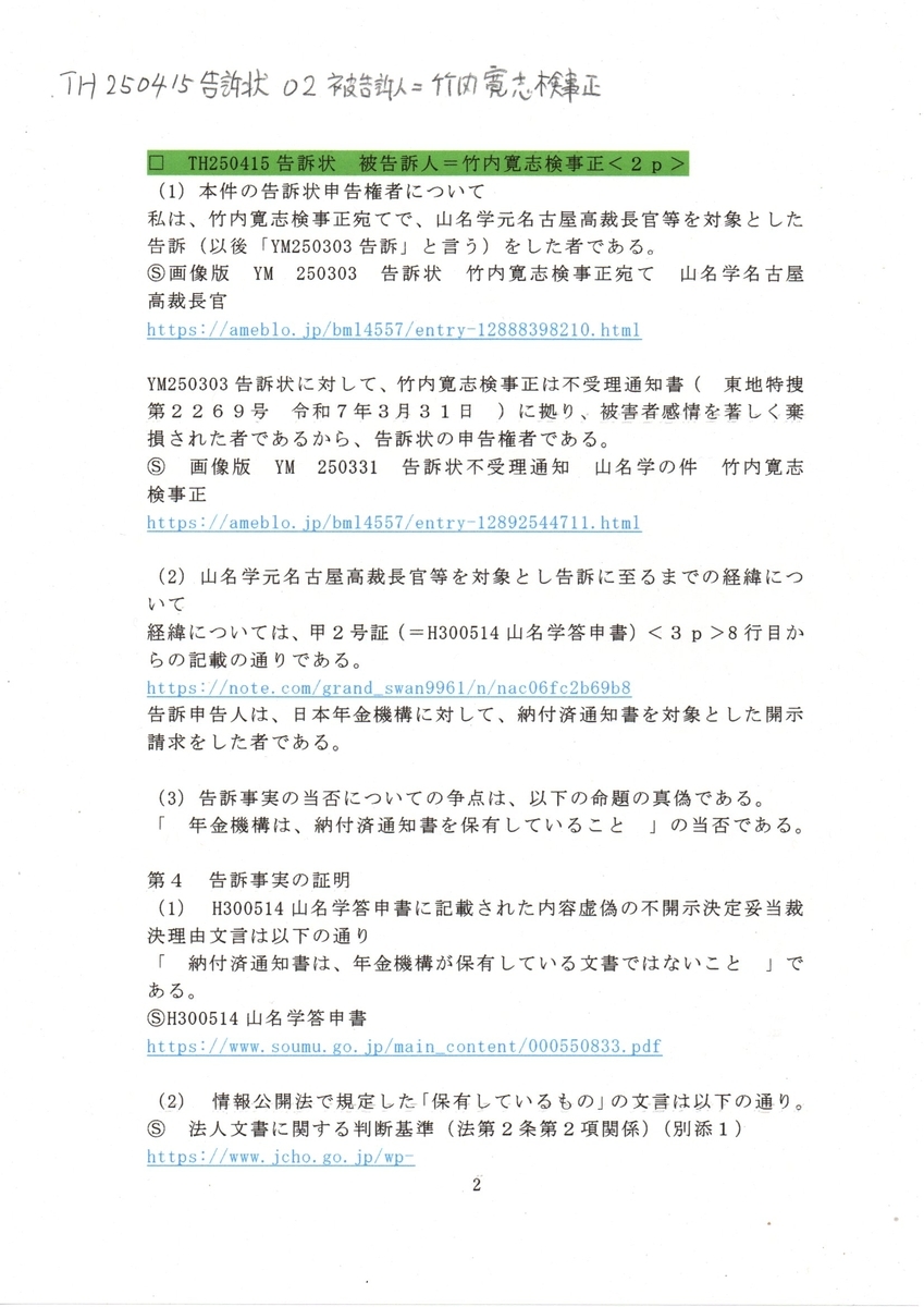
□ TH250415告訴状 被告訴人=竹内寛志検事正<2p>
(1)本件の告訴状申告権者について
私は、竹内寛志検事正宛てで、山名学元名古屋高裁長官等を対象とした告訴(以後「YM250303告訴」と言う)をした者である。
Ⓢ画像版 YM 250303 告訴状 竹内寛志検事正宛て 山名学名古屋高裁長官
https://ameblo.jp/bml4557/entry-12888398210.html
YM250303告訴状に対して、竹内寛志検事正は不受理通知書( 東地特捜第2269号 令和7年3月31日 )に拠り、被害者感情を著しく棄損された者であるから、告訴状の申告権者である。
Ⓢ 画像版 YM 250331 告訴状不受理通知 山名学の件 竹内寛志検事正
https://ameblo.jp/bml4557/entry-12892544711.html
(2)山名学元名古屋高裁長官等を対象とし告訴に至るまでの経緯について
経緯については、甲2号証(=H300514山名学答申書)<3p>8行目からの記載の通りである。
https://note.com/grand_swan9961/n/nac06fc2b69b8
告訴申告人は、日本年金機構に対して、納付済通知書を対象とした開示請求をした者である。
(3)告訴事実の当否についての争点は、以下の命題の真偽である。
「 年金機構は、納付済通知書を保有していること 」の当否である。
第4 告訴事実の証明
(1) H300514山名学答申書に記載された内容虚偽の不開示決定妥当裁決理由文言は以下の通り
「 納付済通知書は、年金機構が保有している文書ではないこと 」である。
ⓈH300514山名学答申書
https://www.soumu.go.jp/main_content/000550833.pdf
(2) 情報公開法で規定した「保有しているもの」の文言は以下の通り。
Ⓢ 法人文書に関する判断基準(法第2条第2項関係)(別添1)
https://www.jcho.go.jp/wp-content/uploads/2014/09/0561JCHO_2.pdf
『 「保有しているもの」についての規定文言」=別添1<2p>下から5行目から<< ・・2 各要件の考え方・・(4) 「当該独立行政法人等が保有しているもの」
「保有しているもの」とは、所持している文書をいう。この「所持」は、物を事実上支配している状態をいい、・・ 』である。
日本年金機構は、日本年金機構法に拠り、納付済通知書を対象とした開示請求業務をすることとされており、納付済通知書については、法的に支配している文書である。
(3)甲1号証=「 H190716週刊社会保障 株式会社法研 作成者 筆者(前)社会保険庁総務部総務課 長田浩志 」に、以下の文言が明記してある事実。
「 <機構の業務(厚年法及び国年法の規定に基づく業務)>機構が行う業務は、厚年法、国年法等に規定する事務及びこれに附帯する業務を行うこと(機構法第27条)とされている。
すなわち、法律上、機構が行う業務の具体的内容は、機構法によって定まっているのではなく、厚年法、国年法等個別法の規定に基づき規定されている、という構造になっている。 」
Ⓢ H190716週刊社会保障37p三段目
https://note.com/grand_swan9961/n/n791b99357120
(4)(業務の範囲)日本年金機構法27条の規定について
https://hourei.net/law/419AC0000000109
同法二七条第1項第三号の規定の文言は、以下の通りである。
「 前二号に掲げる業務に附帯する業務を行うこと。 」
=> 上記の規定により、納付済通知書に対する開示請求は、年金機構の業務である。
上記の開示請求業務を行うために、年金機構は納付済通知書を「 事実上支配している状態 」にあることから、保有している文書である。
(5)故意である事実についての証明
「 内容虚偽の不開示決定妥当裁決理由を、故意にでっち上げ・・ 」について
□ TH250415告訴状 被告訴人=竹内寛志検事正<4p>
(6)「 日本年金機構法の不開示決定理由の文言は、以下の通り。
「 納付済通知書は、コンビニ本部から機構には送達されないとして、文書不存在による不開示決定(年金機構がした処分)を行った。 」
Ⓢ H300514山名学答申書<3p>13行目からの記載
https://note.com/grand_swan9961/n/ne4dff0a0c857
(7)日本年金機構の職員が、甲1号証に明記された業務内容及び(業務の範囲)日本年金機構法27条所定の業務内容を知らなかった、と言える立場にはないこと。
このことを根拠として、認識した上で、「保有している文書ではない」と言う内容虚偽の不開示決定理由をでっち上げた、と判断できるから、故意である。
(8)山名学元名古屋高裁長官・常岡孝好・中曾根玲子等の委員は、(業務の範囲)日本年金機構法27条の規定 及び情報公開法で規定した「保有しているもの」を知らなかった。と言える立場にはないこと。
このことを根拠として、認識した上で、「保有している文書ではない」と言う内容虚偽の不開示決定理由をでっち上げた、と判断できるから、故意である。
(9)結論
H300514山名学答申書は、内容虚偽の不開示決定妥当裁決理由を、故意にでっち上げ作成した虚偽有印公文書である。
同文書が申告人に送達されることを認識した上で、年金機構に対して送達したことから、虚偽有印公文書行使である。
第5 竹内寛志検事正がなした犯罪事実について
(1) 内寛志検事正は、山名学元名古屋高裁長官等を対象とした告訴状に対して、( YM 250331 告訴状不受理通知 山名学の件 )を作成行使した事実。
Ⓢ YM 250331 告訴状不受理通知 山名学の件 竹内寛志検事正
https://ameblo.jp/bml4557/entry-12892544711.html
(2)告訴状不受理理由文言は、以下の通り。
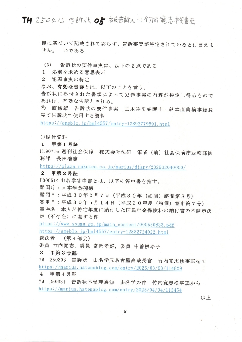
<< 前記書面等では、犯罪構成要件に該当する具体的な事実が相応の根拠に基づいて記載されておらず、告訴事実が特定されているとは言えません。 >>である。
(3) 告訴状の要件事実は、以下の2点である
1 処罰を求める意思表示
2 犯罪事実の特定
なお、有効な告訴とは、以下のことを言う。
告訴状に添付された書類によって犯罪事実の内容が特定し得るものであれば、有効な告訴とされる。
Ⓢ 画像版 告訴状の要件事実 三木祥史弁護士 畝本直美検事総長宛て告訴状で使用する資料
https://ameblo.jp/bml4557/entry-12892779591.html
〇貼付資料
1 甲第1号証
H190716週刊社会保障 株式会社法研 筆者(前)社会保険庁総務部総務課 長田浩志
https://plaza.rakuten.co.jp/marius/diary/202502040000/
2 甲第2号証
H300514山名学答申書とは、以下の答申書を指す。
諮問庁:日本年金機構
諮問日:平成30年2月7日(平成30年(独個)諮問第8号)
答申日:平成30年5月14日(平成30年度(独個)答申第7号)
事件名:本人が特定年度に納付した国民年金保険料の納付書の不開示決定(不存在)に関する件
https://www.soumu.go.jp/main_content/000550833.pdf
https://ameblo.jp/bml4557/entry-12882724022.html
裁決者 (第4部会)
委員 竹内寛志,委員 常岡孝好,委員 中曽根玲子
3 甲第3号証
YM 250303 告訴状 山名学元名古屋高裁長官 竹内寛志検事正宛て
https://marius.hatenablog.com/entry/2025/03/03/114829
4 甲第4号証
YM 250331 告訴状不受理通知 山名学の件 竹内寛志検事正から
https://marius.hatenablog.com/entry/2025/04/04/113454
以上